Accueil/Home Remonter/Go Up Actualiser/Refresh  Parcourir en FTP/Browse with FTP  Parcourir en SSL/Secure Browsing

Location:

[ICO]NameLast modifiedSizeDescription

[PARENTDIR]Parent Directory  -  
[   ]CHECKSUMS2021-11-22 09:45 1.8K 
[   ]Macrame-0.13.meta2017-02-03 12:19 901  
[TXT]Macrame-0.13.readme2017-02-02 16:36 477 Plain text file
[   ]Macrame-0.13.tar.gz2017-02-03 12:21 16KGZIP compressed TAR archive
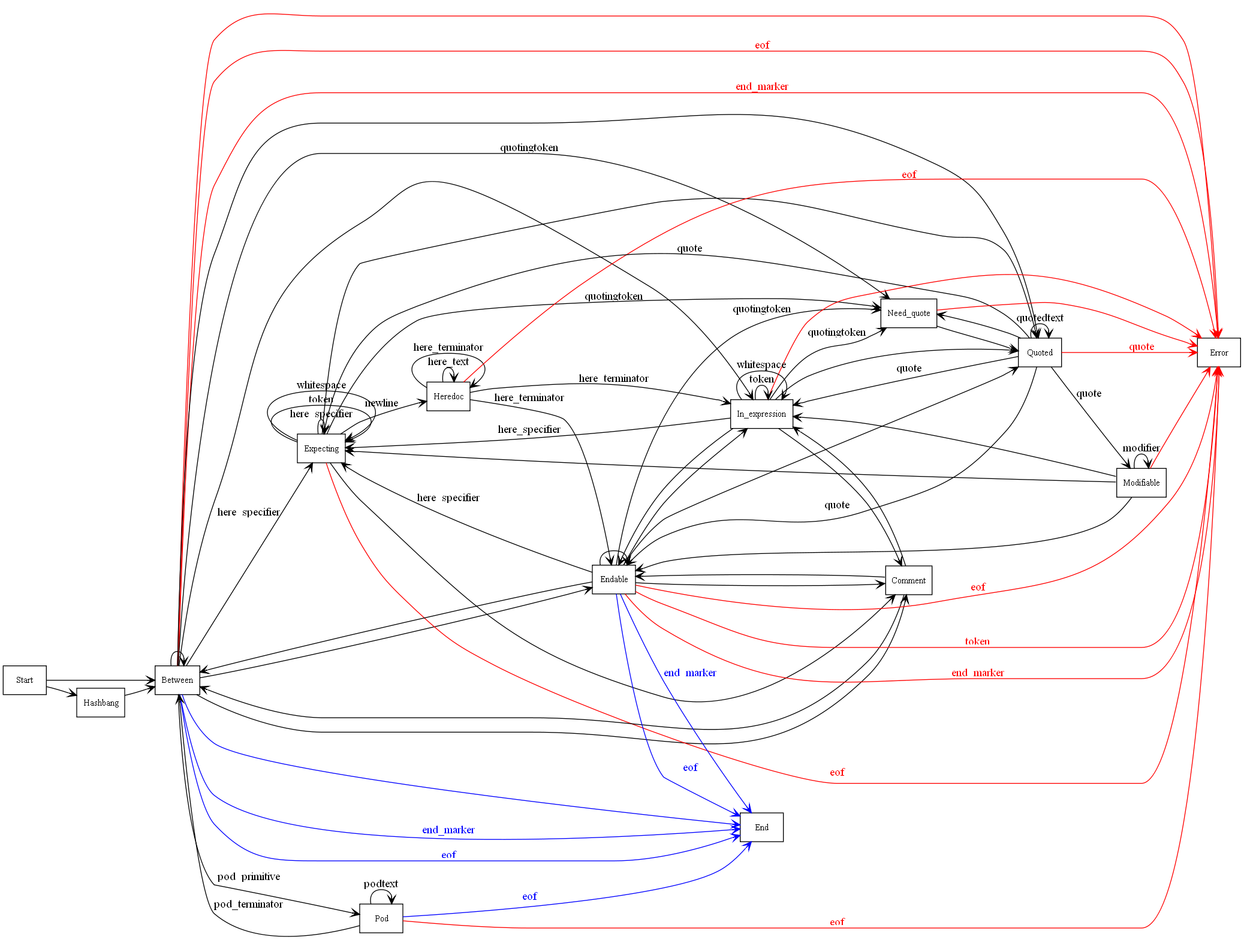
[IMG]PerlState.png2008-06-10 10:25 453KPortable Network Graphic
[TXT]PerlStateMachine.pl2008-06-10 10:25 4.3K